表格线识别通用库文档
载入中...
搜索中...
未找到
类
|
命名空间
color.hpp 文件参考
#include <string>
#include "
common/enum.h
"
#include "
common/macro.h
"
#include "
common/type.h
"
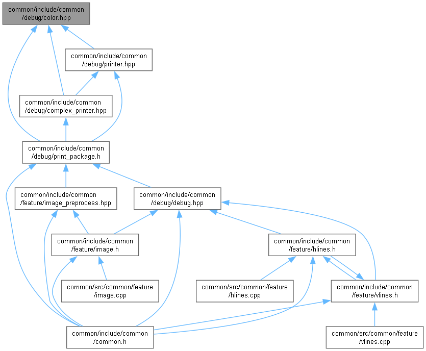
color.hpp 的引用(Include)关系图:
此图展示该文件直接或间接的被哪些文件引用了:
浏览源代码.
类
class
cm::Color
颜色类
更多...
命名空间
namespace
cm
common
include
common
debug
color.hpp
制作者
1.10.0